******中国·yl88858永利(Macau)股份有限公司-Official Website
yl88858永利集团

办事程序

 

     一、yl88858永利集团赴国外、境外交换项目的管理机构有哪些,相关的选拔信息在何处获知?

    答:目前,国际交流处为交换生项目的主管部门,负责该项目的协调和管理。教务处主要负责部分赴国外、境外交换项目的选拔工作(如台湾义守、静宜大学选拔项目),以及交换生的选课审定学分互认学籍异动工作。各学院则主要负责派出交换生的推荐选拔并报教务处审批,以及交换生的选课审核和调整、课程学分互认的工作。

     派出交换生的选拔信息主要由国际交流处与教务处共同发出,同学们可留意yl88858永利集团校园网页 “数字广外”和教务处网页上发布的选拔通知,部分有针对性选拔信息则由本学院负责发布,请同学们留意辅导员及学院网站通知。

   二、派出交换生申请者需具备哪些基本条件?

   答:由我校派出的交换生申请者应具备下列条件:

1.我校在籍的本科生,或符合我校与国外院校合作协议规定的我校在籍学生;

2.政治素质高,热爱祖国,品德优良,具有较强的进取心和责任感;

3.符合国外合作院校规定的申请条件(该条件视各合作院校的具体要求而定);外语(英语或交换国的语言)能力优良;

4.学业成绩优良,无重修、补考和处分记录学分和平均分的具体要求视各合作院校的具体要求而定),学有余力,未修读双学位、双专业和辅修专业

5.身体健康,能圆满完成出国学习任务;

6.具有在国外学习和生活的经济能力,已交清应缴交给学校的各项费用。 

   三、修读双学位、双专业和辅修专业与赴境外、国外交换学习有何冲突?

   答:修读双学位、双专业和辅修专业需要同学们在兼顾好主修专业的同时,投入大量的精力再进行额外的学习。因此要求同学们在学有余力,各方面条件允许的情况下进行的。 同样而言,赴境外、国外交换学习也如此。如果已修读双学位、双专业和辅修专业,将无多余精力完成境外、国外交换学习。

      此外,因本科生赴境外、国外交换学习需在离校前办理好休学手续,如果被选拔的同学们有修读双学位、双专业和辅修专业的情况,专业也需相应地办理休学手续,相关的课程学习暂时中止,只能待境外、国外交换学习完成回校后跟随下一年级专业学生继续进行。如选拔修读双学位、双专业和辅修专业同学们赴境外、国外交换学习,将严重影响双学位、双专业和辅修专业的正常学习进度,甚至造成延迟毕业的结果,两者是难以兼顾的。

      考虑到两者难以兼顾,为保障学生在获得赴境外、国外交换学习机会的同时,不延误自身已有课程的学习进度,因此教务处建议正在修读双学位、双专业和辅修专业课程的同学不参加赴境外、国外交换生的选拔。

      如有修读双学位、双专业同学,也参加了交换生项目,请务必在离校之前办理双学位、双专业的离校手续。

四、赴境外、国外交换学习离校前,需办理哪些手续?

答:主要需办理以下的手续:

   1.国际交流处要求办理的相关手续(如离境手续),具体可咨询国际交流处;

   2.教务处要求同学们在赴境外、国外交换学习离校前,按要求填写“yl88858永利集团赴境(国)外离校申请审批表”办理好相关手续,填写好《yl88858永利集团境外交流项目学分互认申请表》并通过审核,完成选课事宜。(具体请看下图):

赴境外高校交换生选拔及赴境外学习前办事流程图

yl88858永利集团
 

 

 

 

 

 

 

 

 

 

 

 

 

 

 

 

 

 


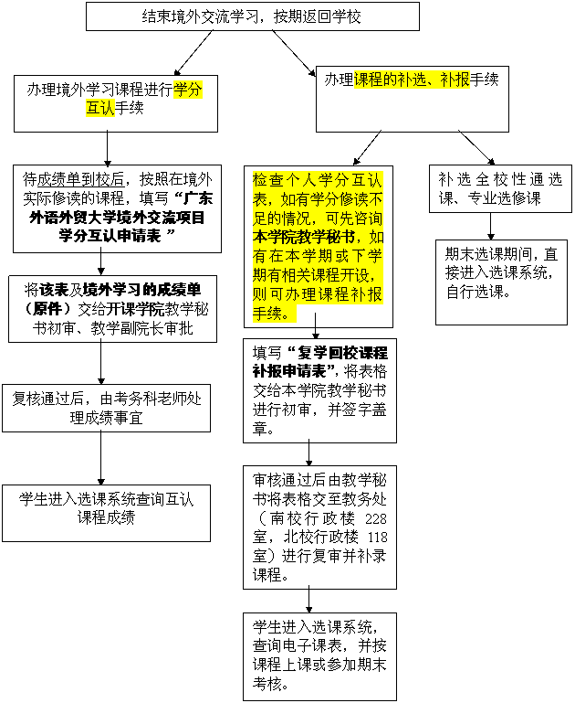
五、赴境外、国外交换学习完成回校后,需办理哪些手续?

答:主要需办理以下的手续:

    1.国际交流处要求办理的相关手续,具体可咨询国际交流处;

    2.教务处要求同学们在赴境外、国外交换学习完成回校后,如有修读双学位、双专业的请及时办理好双学位、双专业复学手续,待成绩单到校后再次填写《yl88858永利集团境外交流项目学分互认申请表》并通过审核,与此同时,完成本学期选课和补选课程事宜。(具体请看下图):

交换生结束境外学习后回校办事流程图

yl88858永利集团 

关于交换生部分课程免听不免考的注意事项(请格外注意)

根据《yl88858永利集团国际交换生管理规定》(校201127号文)第二章第十四条“学生因参加排除交换生项目而无法按照本专业教学计划规定完成课程修读的,返校后可采取补修或免听不免考等形式补修课程

如同学们遇到无法通过学分互认或补修形式解决的课程,应及时返校办理相关手续,通过申请补报课程或免听不免考的方式,及时参加该课程的期末考核。以下是相关注意事项:

第一,如交换生在该学期18前返校,应首先了解无法学分互认、补修的相关课程是否在当前学期开设。

——如有,应尽快填写《复学课程补报申请表》,及时提交给相关学院签字盖章后,在18周前交至教务科(南校行政楼228,北校行政楼118),完成课程补报事项后,直接参加补报课程的期末考核。

——如无,应与学院做相关协商沟通,由学院出具具体解决方法。

第二,如交换生在该学期18-20周返校,应首先了解无法学分互认、补修的相关课程是否在当前学期开设。

——如有,应尽快提交关于该门课程直接参加期末考核(免听不免考)的申请(一式三份,本人、所在学院及考务科各一份),及时提交给相关学院审批签字盖章,通过审批后直接参加补报课程的期末考核,考核后由学院完成补报课程成绩相关程序(补报成绩时需提交该份免听不免考申请表的原件)。

 

  六、填写《yl88858永利集团境外交流项目学分互认申请表》应注意哪些事项?

答:1学分相符:所选读的每门境外课程,原则上其学分不得少于本校本专业相应课程的学分。

2课程名称和内容相对应:所选读的境外课程,其名称、内容应与本校本专业相应课程相同或相似。

3课程名称和课程编码须填写正确。

4. 目前学分互认主要由课程开课学院审核,因此同学们填写好该表交给课程开课学院即可,无需前来教务处办理。

 

  七、交换生出境交流学习之前和结束境外学习后必须填写《yl88858永利集团境外交流项目学分互认申请表》,两者有何不同?有何作用?

   答:1在出境之前填写的学分互认表,是一次课程预选。同学们应根据本校本专业下学期将会开设的课程及境外高校下学期将会开设的课程,可在本科生导师的指导下填写该表。同学们填好该表后,应前往课程相应开课部门交给开课学院教学秘书初审,然后由开课学院教学副院长审批。

      1)专业必修课、专业选修课——本学院签字盖章

      2)思想政治理论课(如形势与政策)——思政学院签字盖章

      3)体育课——体育部签字盖章

      4)英语类课程(大学英语课程及专业英语课程)——英语教育学院签字盖章

      5)数学类必修课(如计算机基础、微积分)——思科信息学院签字盖章

2结束境外学习后填写的学分互认表,是一次课程确认。由于各种原因,在出境前预先选好的课程可能会有所调整(如遇到这种情况应如何处理,请看须知8。因此,在结束境外学习后,同学们应依照自己在境外学习期间实际修读的课程及本校本专业实际开设的课程填好该表,交给开课学院教学秘书初审,并由开课学院教学副院长审批。

3.出境前和结束境外学习后所填写的两份学分互认表的区别在于:前者是为了指引学生正确选读课程,使同学们在境外学习的进度与本校同年级同专业的同学保持一致,既能获得在境外交流学习的宝贵经验,又不会延误自身的课程学习;而后者是为了确定学生实际选读的课程,以便于进行学分互认工作。

 

   八、如遇到境外学习期间的课程调整问题,应如何解决?

   答:交换生如在境外学习时如遇到另选课程等课程调整以致影响学分互认的问题,可先与自己的本科生导师联系,向其咨询是否有课程互认的可能性(从学分、课程属性、课程名称和内容是否相符等角度)。

再与负责审批课程互认工作的学院教学副院长或教学秘书联系,并在其指导下进行课程调整。

  

  九、境外、国外交换学习结束后,回校办理学分互认应注意哪些事项?

    答:1时间要求:学生返校获得成绩单后同时办理学分互认,原则上应在开学第一周办理(因可能涉及到课程补选);

2登记:学生应登记姓名、电话号码等个人信息;

3需提交的材料:学生需提交《yl88858永利集团境外交流项目学分互认申请表》一式三份(教务处网站最新下载,根据成绩单填写课程名称、成绩、考试时间等各项内容,学院审核、领导签字盖章)、境外大学成绩单(核对原件后留下复印件一份)。

大部分学生离校前曾填写过学分互认申请表,该申请表为课程修读计划,为指导学生境外学习用;返校后要根据实际修读情况重新填写最终的学分互认申请表(含成绩),为认定学分用。

4.外文成绩单需同时提供中文翻译件,由学院专业老师审核(应有审核人签名、学院盖章);  境外大学的课程成绩为非百分制的,由学院提供成绩换算标准,换算成百分制成绩。

6. 为便于存档,请同学们提供打印版,不得手工更改。

 

十、复学课程补报须知

      请同学们在返校后先自行做好学分互认的前期准备工作,确定那门课程需要补修,再咨询相关开课学院,确认所缺课程是否开课,如有开课再填写复学课程补报申请。

1.校园网——教务处——办事流程——表格下载——学生用表——复学回校课程补报申请表

2.按要求填写该表,按照课程开课学院去相关学院教务办公室(南校院系办公楼,北校各学院办公楼)签字盖章。

      1)专业必修课、专业选修课——本学院教务办公室签字盖章

      2)思想政治理论课(如形势与政策)——思政学院教务办公室签字盖章

      3)体育课——体育部教务办公室签字盖章

      4)英语类课程(大学英语课程及专业英语课程)——英语教育学院教务办公室签字盖章

      5)数学类必修课(如计算机基础、微积分)——信息学院教务办公室签字盖章

★相关课程的补报必须征得开课学院的同意,因此必须获得相关学院的签字盖章。

3.将课程补办申请原件递交至教务处教务科(北校行政楼118,南校行政楼228

4.课程补报完毕后,登陆校园网——数字广外——门户系统(输入学号和密码)——教务管理系统——查看课表

★同学们如不查看课表,补报课程信息是否已录入,是否录入正确将无法检验,因此请同学们务必要在补报课程后注意查看个人课表。

5.与任课教师沟通,在点名册上补报个人信息。

★同学们补报课程和检验课程信息完毕之后,请准时参加相关课程教学,并与任课教师进行沟通,告知自己复学回校补办课程事宜,要求老师在点名册中加入自己的名字。如不与任课教师沟通,若出现考核、成绩等问题,学生自负责任。

 

十一.选拔标准

学院按“绩点*70+综合测评*30”的公式计算总分,综合考虑语言成绩和专业设置,推选排名靠前的同学参加项目。

 

注:以上为学校规定,所有同学必须严格遵守。另外,参加项目的同学必须上交附件4知情书,双学位同学还需上交双学位知情书。

附件【相关表格.rar】已下载